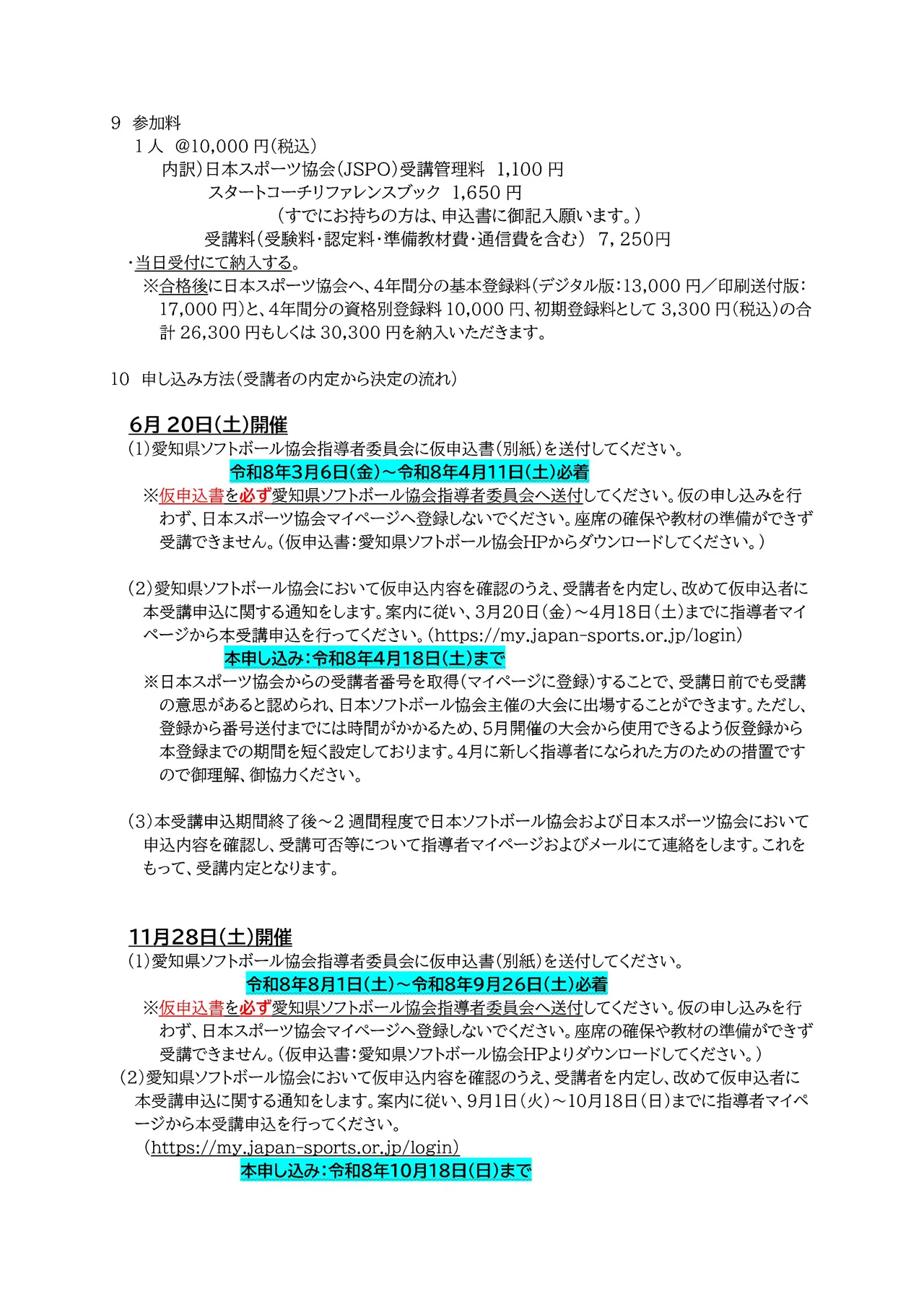
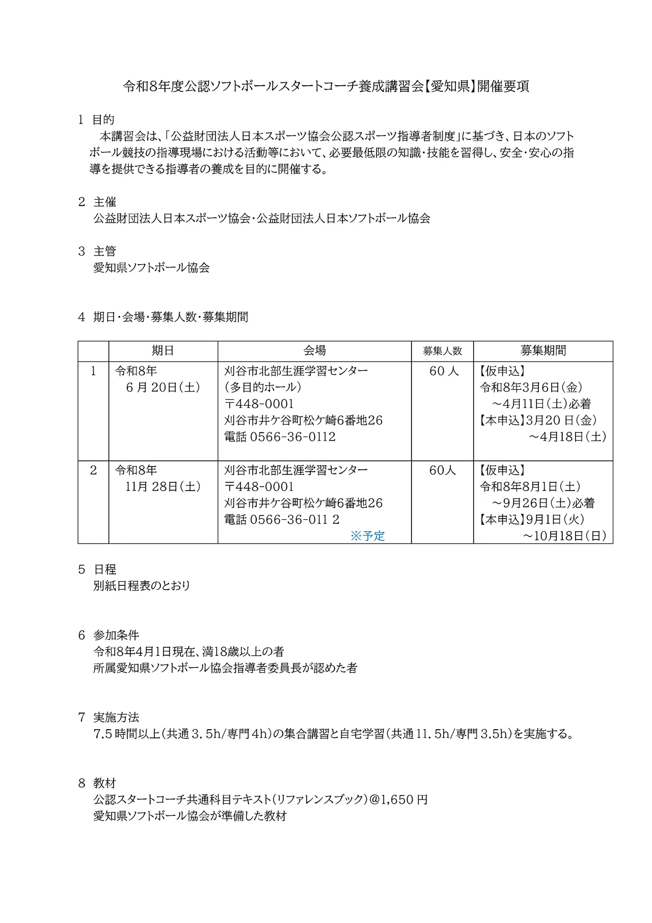
令和8年度公認ソフトボールスタートコーチ養成講習会【愛知県】開催要項

令和8年度公認スタートコーチ(ソフトボール)愛知県養成講習会 日程表

スタートコーチ仮申込用紙